必赢626net入口
English version
学院首页
必赢官网
学院简介
历史沿革
历史迁徙图
组织架构
决策机构
服务队伍
行政机构
捐赠项目
师资队伍
杰出人才
教师名录
博士生导师
博士后
人才招聘
办事流程
相关下载
本科生培养
培养方案
课程资源
教学规范
教学改革
教学成果
教学质量
办事流程
相关下载
研究生培养
博士生培养
硕士生培养
非全日制专硕培养
学籍管理
学位授予
三助工作
办事流程
资料下载
党建工作
主题教育
组织简介
支部生活
学习园地
工会工作
办事流程
相关下载
科学研究
高端装备研究院
研究领域
科研基地
学科建设
实验室及设备
办事流程
相关下载
国际交流
出国留学
留学交大
合作研究
国际会议
办事流程
相关下载
学生工作
学生通知
奖助学金
学生风采
团工委学生会
办事流程
相关下载
招生就业
本科招生
硕士招生
博士招生
非全日制专硕
就业工作
校友工作
校友往事
校友动态
知名校友
校友服务
科学研究
高端装备研究院
研究领域
科研基地
学科建设
实验室及设备
> 实验室安全制度
> 设备共享
办事流程
> 科研相关流程
> 涉密相关流程
> 军工相关流程
> 学科建设相关
> 固定资产办理
> 采购相关流程
相关下载
相关链接
国家自然科学基金委员会
国家科学技术部
国家教育部
国家科学技术奖励工作办公室
陕西省科技信息网
校科研院
校实验室与资产管理处
校学科办
校学术资源平台
校大型设备共享服务系统
学科建设相关
当前位置:
学院首页
>
科学研究
>
办事流程
>
学科建设相关
> 正文
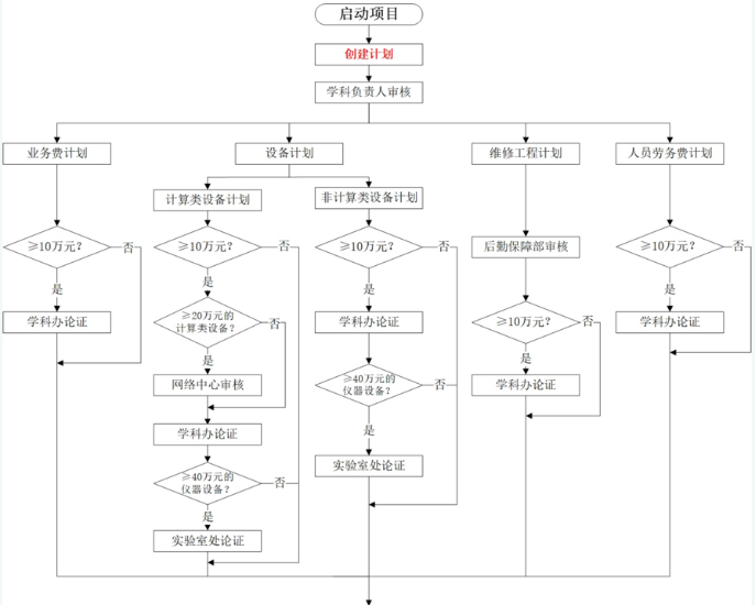
学科建设管理系统流程
发布时间:2018-09-05 点击数:
交大首页
|
钱学森图书馆
|
邮件系统
|
兵马俑BBS
|
常用下载
|
学院设备共享中心
|
国重实验室
|
协同创新中心
|
院士基金申请
|
后台登录
地址:陕西省西安市咸宁西路28号 邮编:710049
版权所有:必赢626net入口(最新VIP认证)China|NO.1 站点维护: 网络信息中心 陕ICP备06008037号